Images of The Many Moods of a Woman, which I also edited.
Images of Two Lives, One Heart, which I also edited.
Images of Dirty Sidewalks & Beautiful People, which I also edited.
A look book created for a former client’s bracelet business.




















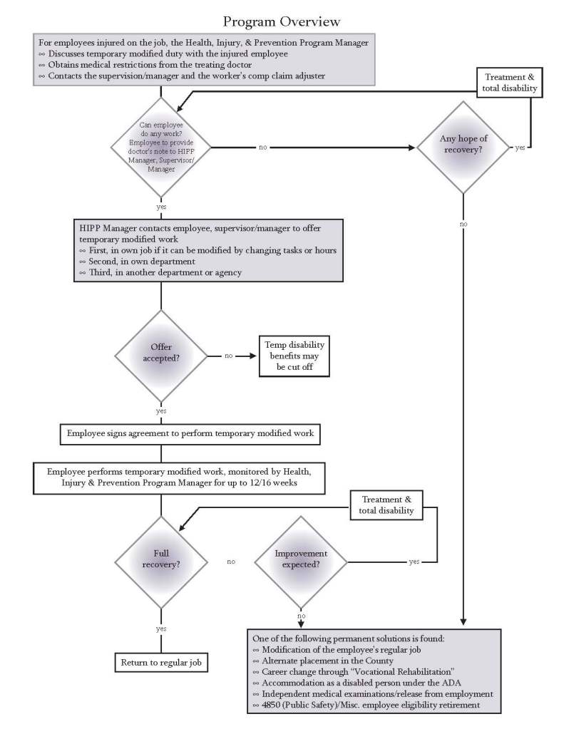
A booklet created and designed for an organization’s Temporary Modified Return to Work Program.
Newsletters which focused on celebrating diversity. For these projects, I researched, edited and designed each one. The focus of these booklets were Women’s History Month, Black History Month, Chinese New Year, National Hispanic Heritage Month and Asian Pacific American Heritage Month.













































































